Motivation
Da bei mir leider zum wiederholten mal ein Paar dieser beschiedenen Supermarkt-PC-Lautsprecher den Geist aufgegeben hat, war ich auf der Suche nach Ersatz. Anforderungen war zum einen der Preis und zum anderen der Klang. Als Hauptkomponente fiel die Wahl auf einen Visaton FRS8M für ca. 10EUR/Stück.
Getrieben wird das Ganze von einem kostengünstigen Verstärkerbaustein, dem TDA7266.
Elektronik
Die in diesem Projekt verwendete Elektronik beschränkt sich auf den bereits erwähnten Verstärkerbaustein TDA7266 plus Zusatzbeschaltung und die notwendigen Steckverbinder.
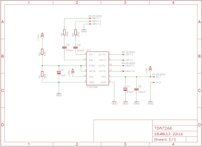
Der Prototyp wurde von mir auf Lochrasterplatine aufgebeut. Zudem hat Henning einen Schaltplan sowie passendes Layout vom Aufbau des Verstärkers erstellt:
Schaltplan


Materialliste TDA7266 Amplifier-Board
| # | Parts | Beschreibung | Distributor | Artikelnummer | Preis/Stk |
|---|---|---|---|---|---|
| 1x | IC1 | TDA 7266 | Reichelt | TDA 7266 | 1.70€ |
| 1x | C1 | Elektrolytkondensator Radial 470uF | Reichelt | RAD 470/35 | 0.13€ |
| 2x | C2, C3 | Folienkondensator 470nF | Reichelt | MKS2-100 470N | 0.23€ |
| 1x | C4 | Elektrolytkondensator Radial 10uF | Reichelt | RAD 10/35 | 0.03€ |
| 1x | C5 | Keramikkondensator 100nF | Reichelt | KERKO 100N | 0.06€ |
| 2x | R1, R2 | Widerstand 47k | Reichelt | METALL 47,0K | 0.082€ |
| 2x | R3, R4 | Widerstand 2,2k | Reichelt | METALL 2,20K | 0.082€ |
| Summe: | 2,708€ |
Gehäuse

| Anzahl | Maße | Verwendung |
|---|---|---|
| 2x / 4x | 20cm x 15cm | Seitenteile |
| 1x / 2x | 10cm x 20cm | Front |
| 1x / 2x | 10cm x 14cm | Boden |
| 2x / 4x | 10cm x 13cm | Deckel, Bassreflex |
| 1x / 2x | 10cm x 17,5cm | Rückseite |
Viel Spaß beim Nachbau!
Wir wünschen euch viel Spaß beim Nachbau der Brüllwürfel. Solltet Ihr Fragen haben, so könnt Ihr uns gerne kontaktieren oder in der ags vorbei kommen.
- neuer 2HE - 4HE Rackmodule für 19" Geräte 12.August 2018